证券要闻

海航大消息!70亿卖"子",竟是黑石接盘,更有1年处置3000亿

海航清仓大甩卖仍在持续。

这一次,海航集团出售的是控股子公司香港国际建投(00687.HK),接盘方是香港国际建投的旧主——黑石集团。

根据公告,香港国际建投的控股股东HNA Finance I拟向要约人TIMES HOLDINGS II LIMITED出售约23.41亿股股份,占已发行股份的69.54%,总价约70.23亿港元。据悉,TIMES HOLDINGS II LIMITED由黑石集团管理或控制的基金全资拥有。

3年前,海航以26.15亿港元从黑石手中收购香港国际建投66%股权,如今又以70.23亿港元回售。海航集团表示,目前其发展策略以聚焦航空核心业务为主,此次出售为战略退出,配合集团发展方针。

70亿港元清仓控股子公司,回售旧主

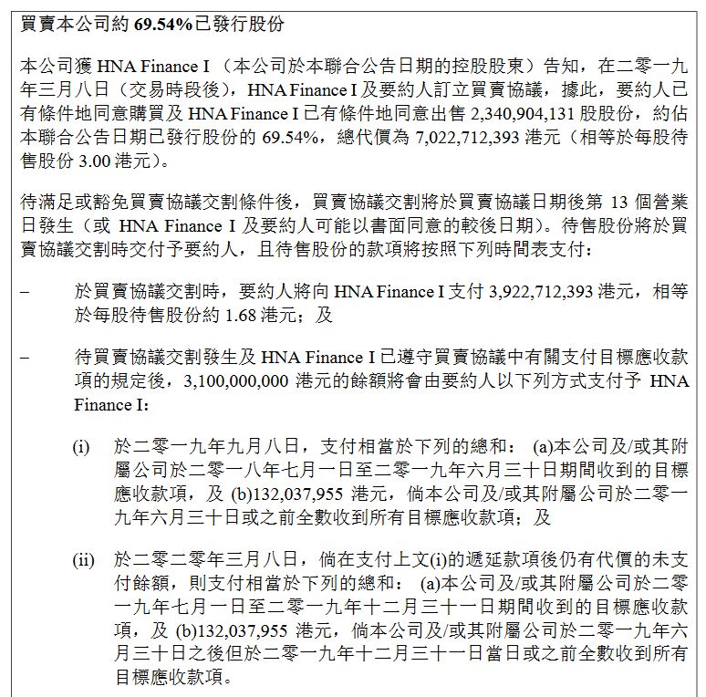
3月9日,香港国际建投发布公告称,公司获控股股东HNA Finance I告知,在2019年3月8日,HNA Finance I与要约人TIMES HOLDINGS II LIMITED签订买卖协议,同意有条件出售约23.41亿股股份,占已发行股份的69.54%,总代价约70.23亿港元。

此次交易的每股价格为3港元,而3月8日香港国际建投的收盘价为2.62港元/股,溢价约14.5%。

此前,HNA Finance I持有香港国际建投约23.41亿股股份,占已发行股本的69.54%;要约人及其一致行动人持有约6482.99万股股份,占已发行股本的1.93%。

也就是说,海航此次是清仓出售,交易完成后将不再持有香港国际建投的股份。而黑石将持有约24.06亿股股份,持股比例升至71.47%,取代海航再度成为其控股股东。

2016年,海航以4.53港元/股的价格从黑石集团手中收购了香港国际建投66%的股权,交易价格约26.15亿港元。之后海航还发起要约收购,以4.53港元/股的价格将持股比例增至86.42%。

此后,海航通过连续配股获得融资10.58亿港元,对香港国际建投的持股比例随之降至70%以下,但仍拥有绝对控制权。

曾豪掷272亿港元香港买地,已悉数出售

被收购后,香港国际建投成为海航在香港房地产市场扩张的平台。海航曾在五个月内累计斥资272亿港元,拿下香港启德发展区4宗地块。而彼时也正是海航在境外大肆收购扩张之时。

但从2017年下半年起,由于债务压力渐显,海航系开始“瘦身”,旗下公司不断抛售资产以缓解流动性压力,上述四宗地块也在出售之列,并已在近期售罄。

2018年初,新鸿基地产和会德丰先后以159.59亿港元、63.59亿港元接手海航所持地块,其中新鸿基地产接手的是海航进入香港房地产市场后首次拿下的两宗地块6562、6565,会德丰接手的则是第三宗地块6564。

今年2月,会德丰拿下最后一宗地块6563,售价39.12亿港元,连带29.77亿港元贷款转让。据称,该地块系海航2017年3月以74.4亿港元拍得,现市场价值74.76亿港元,交易亏损7.4亿港元,香港国际建投因此计提4.5亿港元的项目减值损失,合计损失11.9亿港元。

如今,海航已将启德四宗地块全部出售,换得约262.3亿港元现金入账,并在一个月之后以70.23亿港元清仓香港国际建投,全身而退。

海航仍在“卖卖卖”,去年处置3000亿资产

前几年,海航通过不断并购、拆分子板块上市等资本运作迅速扩张。疯狂的“买买买”最终让海航债务高企,出现流动性危机。

数据显示,截至2017年6月末,海航总资产为1.2万亿元,半年增加近2000亿元;与此同时,负债从2016年末的6035亿元快速上升至2017年6月末7180亿元。

伴随债务压力而来的是流动性危机,因此从2017年下半年起,海航开启了“卖卖卖”模式。去年12月,海航集团党委书记、董事长陈峰接受采访时表示,2018年海航一年处置了3000亿资产,资产处置回报率17%,其中包括在欧洲、美国的一些物业。

今年以来虽然才2个多月时间,但海航出售资产的消息不断传出。

1月7日,海航27.5亿元卖掉位于陆家嘴核心商圈的上海浦发大厦约70%面积,新加坡凯德集团接手。

1月8日,据路透社报道,海航与银行人士会晤,介绍正在出售的最新资产,希望以此筹资,防止资金紧缺加剧。资产至少有20种,包括哈尔滨的一处酒店项目,所持有的点融、渤海人寿保险及海航期货的股份等,很多之前未见报道。

1月9日,据彭博报道,海航表示已出售了纽约曼哈顿第三大道850号大楼。

2月13日,据财新报道,明天及海航的分支机构将出售联讯证券股份,这是两家中国企业集团更广泛的资产抛售的一部分。广州开发区金融控股集团同意以约41.2亿元接手联讯证券42.4%的股权。

2月18日,海航据悉考虑出售子公司SR TECHNICS,持股估值至多为10亿美元。

2月21日,据彭博报道,知情人士透露海航在就出售汤森路透的前英国总部大楼进行深入谈判,购买者出价约1.35亿英镑(合1.76亿美元),比海航当初买下的价格约少1亿英镑。

2月27日,据彭博报道,国泰航空据悉研究竞购海航旗下两家香港航空公司股份。

年初陷破产传闻,20亿元私募债被终止

忙着处置资产的海航近期还陷入了破产传闻。2月28日,社交平台传出“海航破产”言论。截屏显示有人向航空博主航旅圈“爆料”:海航将于3月份宣布破产。

随后针对传闻,海航回应称:我们关注到近期有社交平台用户散布“海航破产”谣言,涉及信息完全失实,海航将依法对造谣者追究法律责任。

海航称,已经度过了最艰难的时期并取得了难得的稳定局面,该公司正全面贯彻落实“聚焦航空主业,健康发展”的指示精神,全力化解流动性风险。

3月4日,在海航辟谣破产谣言几日后,海航酒店发行的一笔20亿元私募债被上交所终止,承销商是开源证券股份有限公司。

不久前海航集团公告称,拟发行10亿元超短期融资债券,用于偿还公司存量债务。